GateUser-c4fe0cb9
vip
幣齡 4 年
最高等級 1
用戶暫無簡介
KAIO協議解決的核心問題
KAIO近期剛剛登入 #Kaito ,今天初步看看它解決的核心問題。
KAIO(前身爲Libre Capital)是一個專爲合規RWA代幣化設計的主權AppChain協議,聚焦對沖基金、貨幣市場基金和私募信貸等另類投資基金的全生命週期管理。
KAIO協議主要解決傳統金融資產代幣化過程中的三大核心障礙:
1.合規性問題
🌀問題:DeFi強調無許可和去中心化,但監管要求(如KYC/AML)限制了機構資產進入,造成“合規鴻溝”。
💡KAIO方案:KAIO構建合規優先的RWA框架,確保只有合格投資者可訪問代幣化資產,同時與無許可DeFi協議(如Sei Network、Solana)互操作, 彌合TradFi與DeFi。
2.準入壁壘高問題
🌀問題:頂級對沖基金、貨幣市場基金通常只面向高淨值客戶
💡KAIO方案:通過代幣化(tokenization),將機構級資產(如BlackRock、Brevan Howard的基金,規模超2億美元)上鏈, 提供無縫的鏈上訪問
3.流動性和互操作性不足
🌀問題:傳統RWA流動性低,跨鏈和跨協議使用受限,加上申購/贖回時間過長,阻礙機構資金大規模參與DeFi。
💡KAIO方案:通過多鏈Gateway(如與Sei Network合作)和標準化協議,KAIO提升RWA的跨鏈流動性與可編程性(如用於抵押借貸),同時在時效性
查看原文
post-image
  • 讚賞
  • 留言
  • 轉發
  • 分享
BNB這是出息了,已經可以不把大哥二哥放在眼裏了
#bnb
BNB10.44%
查看原文
post-image
  • 讚賞
  • 1
  • 轉發
  • 分享
GateUser-69d8184dvip:
高高的然後會怎樣
Limitless @trylimitless 目前第一個不滿意的點
不確定是流動性差還是夾子的原因,剛剛7點那場,我是7點01分下的單,當時明明顯示下單10U贏了可獲得17U,但就在我下單的那一剎那變成了10.2,要知道整點剛過1分,價格幾乎沒啥波動,但盈利價值確大幅波動,導致贏了扣除手續費完全沒賺。
期待後續能加個類似交易平台的滑點以及防夾功能,以及請盡快出個APP短吧,這麼一個短平快的產品沒有APP端就很喫虧,加油。
#gQuack Limitless #Wallchain
查看原文
post-image
  • 讚賞
  • 留言
  • 轉發
  • 分享
Solana手機/Seeker激活問題/故障解決辦法
折騰了好久的Solana手機 @solanamobile 激活問題今天終於解決了,之前一直卡在“正在安裝系統更新”這個步驟過不去(好像有些人沒有這個步驟直接就過了)。如果你也是一樣的問題可以參考這個辦法。
1.準備一臺Windows的筆記本或者帶無線網卡的臺式機
2.下載安裝快連(Windows版) 60分鍾免費,注意開了之後及時搞完
3.下載安裝 MyPublicWiFi
4.打開快連,不用註冊(我註冊是一直失敗的)貌似自帶臨時帳戶,切換模式然後直接點擊連結,模式設置見下圖
5.打開 MyPublicWiFi,按默認設定即可,點擊“start hotspot”
6.使用你的seeker手機在WiFi中選擇這個熱點“MyPublicWiFi”,密碼是默認密碼“12345678”,然後連接
之後我卡主很久的那個更新步驟就終於能有逐步走動的進度條了,整個更新持續預計十幾分鍾,最後重啓之後就進入正式的激活流程了,按指引激活即可。
建議進去之後馬上下載一個正式的vpn 軟件,把正式vpn弄好,之後再探索更多其他。
另外,主流方法可以參考流星 @ETH116688 這篇 ,最常用的應該就是使用Shadowrocket共享的辦法了,稍微補充下,在最後一步seeker中“代理主機名”就是前面iphone手機的那個IP,
#Seeker
查看原文
post-image
post-image
  • 讚賞
  • 留言
  • 轉發
  • 分享
Palio看來是要TGE了
查看原文
  • 讚賞
  • 留言
  • 轉發
  • 分享
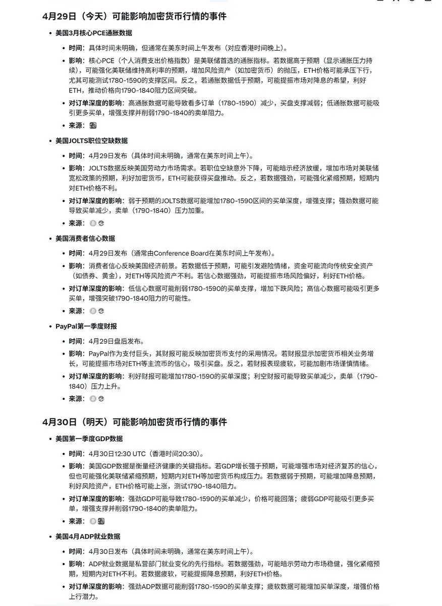
這兩天影響加密行情基本面的事件比較多,估計波動會略大,該避險避險,空倉也不錯。
#ETH #BTC
ETH8.43%
BTC1.98%
查看原文
post-image
  • 讚賞
  • 留言
  • 轉發
  • 分享
Palio估計是快要上了,期待五一回來就能玩
查看原文
  • 讚賞
  • 留言
  • 轉發
  • 分享
Aria 創世NFT預告
遊戲中,玩家作爲一名西奧多裏克學院,在入學路上,邂逅3名新入學的少女,之後你將和3名少女一起度過學院生活同時展開冒險。
遊戲的創世NFT即將發售,以下相關信息
一、項目亮點
🔸畫風明亮、治愈,戰鬥效果看着不錯。
🔸由操刀了《陰陽師》劇本的下村健負責劇本
🔸音樂來自《煉金術士系列》的阿知波大輔、柳川和樹以及矢野達也
二、融資信息
三、創世NFT權益
🔸每日空投等值30抽的鑽石發放,玩家可自行選擇喜歡的卡池抽卡提升戰力
#Web3Gaming #GameFi
GAFI10.96%
查看原文
  • 讚賞
  • 留言
  • 轉發
  • 分享
Xterio新一期的AI對話活動
推薦給擅長哄人或者說服人的朋友,只要成功說服即可獲得至少500xter(160U以上)
大體玩法說明
每次所有用戶共同面對一位某種情境下性格鮮明的AI角色,用戶通過三次對話來攻略(說服)TA,三次後得分95分及以上就算成功攻略,可以獲得這位角色的對應獎池(初始獎池應該是500xter,隨着對話數增多持續累積)。
當一個角色被攻略後,出現新的角色新的對話場景,獎池重新累積。
注意對話需要消耗門票,三次對話即3張門票價格5xter(約1.6U),不太擅長說服人的就別隨便嘗試了,這些角色都很傲嬌,可難哄了🤣。
從社區反饋來看,有些人沒有成功說服,也獲得了5xter,相當於cover了成本,估計是90分可獲得。目前第一位角色已經被攻略了,獲得了642xter。
查看原文
post-image
post-image
  • 讚賞
  • 留言
  • 轉發
  • 分享
這下好了,可以安心玩遊戲了!
查看原文
  • 讚賞
  • 留言
  • 轉發
  • 分享
鏈遊人賺點錢太難了,希望能被找回
查看原文
  • 讚賞
  • 留言
  • 轉發
  • 分享
  • 熱門話題查看更多
  • 置頂
交易,隨時隨地
qrCode
掃碼下載 Gate App
社群列表
繁體中文
  • 简体中文
  • English
  • Tiếng Việt
  • 繁體中文
  • Español
  • Русский
  • Français (Afrique)
  • Português (Portugal)
  • Bahasa Indonesia
  • 日本語
  • بالعربية
  • Українська
  • Português (Brasil)